作業流程圖範例
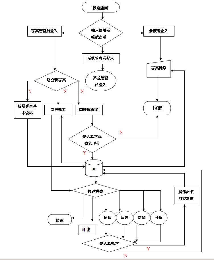
調查知識管理系統首頁流程圖
|
資訊管理 MIS 作業流程圖簡介 UML流程圖簡介 |
這是採用作業結構流程圖(Workflow Chart, WFC)的範例,適合中小型的系統分析需求,完整的應用方式請參見「MIS: 管理資訊系統」。
而對大規模化,複雜化的資訊系統開發,則請參見統一塑模語言(Unified Modeling Language, UML)的流程圖。
WFC常用圖示與符號如下:
開始(Start 1, Start 2):圖形、橢圓形,如果連接其他的模組,也用此一圖示。在本例中,「首頁模組」就會連結到其他「抽樣」「命題」「訪問」「分析」等模組。
處理程序(Process):長方形。
選擇(Decision):菱形,這是小型系統最重要的圖示,也是主要需要控制的「流程」。
資料庫:圓筒形。
資料輸出入:簡化為梯形(如 Manual input)。
結束(Terminator):橢圓形。




